Plastic snap

Helllo there

I’m quite new to simulation. I tried so simulate a plastic hook (material PC+ABS), respectively two plastic hooks in a housing which is clicked together.

I want to simulate how the deformation looks like (if the hooks are resilient), when the two parts are assembled.

So I didn’t find that so self-explaining and didn’t get any results. So the big question: Can someone do the simulation and help me out, so that I can better understand Simscale?

thanks in advance!

1 Like

Hey @fbernhardt!

You can see many snap fit projects in project library page. Some of them you can find here:

Just follow there setup. The only think I would like to mention here is that take only half of your model as it is symmetric on both sides. Also make sure that the snapping component is not sharp but have rather a smooth fillet. Make sure that there adequate refinement along the contacting surfaces.

In case of any question/s, feel free to ask.

Good luck!
Ahmed

3 Likes

Hi @ahmedhussain18 .
I updated the Simulation with only one hook.

When It comes to the simulation run the simulation stops after 190 minutes. Is it possible that you may take a look at it?
Thanks!
kind regards…

Hey @fbernhardt!

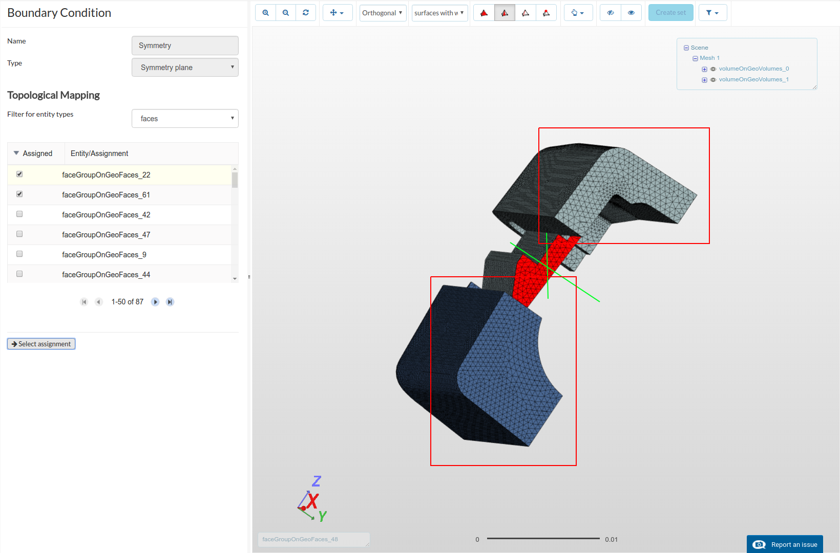
I must say good work there. You have set it up really well but there are only few problems.

  1. Your displacement value is making the part to move in positive z direction i.e. away from the other. Therefore, just make the value negative and it will move towards the other part.

  2. Your symmetry boundary condition is not properly defined. You have to select the two outer faces. Please see the figure below:

  1. You can switch equation solver to MUMPS under Numerics. And also change number of computing cores to 8 in order to make simulation faster.

Next once you are done with this, I would recommend you to duplicate the mesh and create a refinements on the contacting faces to have better results.

Hope this helps. If you have any other question/s, feel free to ask.

Best,
Ahmed

3 Likes

Hey @fbernhardt! I also just figured out that the displacement is too high. Your distance to fully snap it is just 0.0038 m to be exact. You can thus use 0.004 m to make it snap properly. 0.014 is way too high.

1 Like

Thanks for taking a look!
So to get the moving right, just add the minus here?

yup that’s right! :thumbsup:

So after some hours of computing this message comes:

The computation was canceled either by a user request or due to the
maximum execution time being exceeded. Trying to recover intermediate
results.

Any ideas which settings I could change?

Hi @fbernhardt,

increase the Maximum runtime [s] in Simulation Control.

See also: Maximum calculation time exceeded

Hope that helps!

Jousef

Hi @fbernhardt!

Don’t increase maximum runtime since I saw your solution is diverging. The problem is in contact. I am also trying and will get back to you once I have a solution.

Best,
Ahmed

1 Like

Thanks for jumping in @ahmedhussain18!

That’s what I did not notice. Thank you for mentioning! :slight_smile:

Best,

Jousef

How you insert the properties of PC+ABC ?

Hi @daniel11 : So PC+ABS ist not available in the material data base. So i chose only ABS for the first attempt.

1 Like

You build the files in Onshape ?

Hi @daniel11 : No, I used Solid Works.

1 Like

Hello @ahmedhussain18 : We’re you able to find out the problem?
kind regards

Hey @fbernhardt!

Yes! so far I am able to perform until the point it is about to snap properly. After which the simulation diverged every time. I will probably try to do it with a little friction if it may help the immediate sliding to occur less. But this may include more complexities. Below is the figure of the final step of the performed simulation:

Please find the link to the project here: Single Hook Snap Fit - Finite Element Analysis by ahmedhussain18 | SimScale

You can of course copy the project and try to solve it further.

Best,
Ahmed

sir, can you explain about the formula in brief?

Hi @Omer!

Formulas like these are time-dependent meaning that they are incrementally increased over time.

Example: -0.0036t means that at the last time step (which is 1) the displacement “condition” in z-direction of -0.0036[m] will be fulfilled starting at 0 displacement at the initial time t=0. In the next step you will have -0.00360.05[m] and so on.

Hint: Initial time step length [s] is defined in the “Simulation Control” option in the Simulation Designer.

Does that make sense?

Cheers,
Jousef

thanks, Josef.
here 0.05 is in auto time stepping?
secondly, in static analysis, is run time different from the time “t” mentioned above?