I want to see
I want to see where wind will cause the biggest issues, so I will place air outlets there.
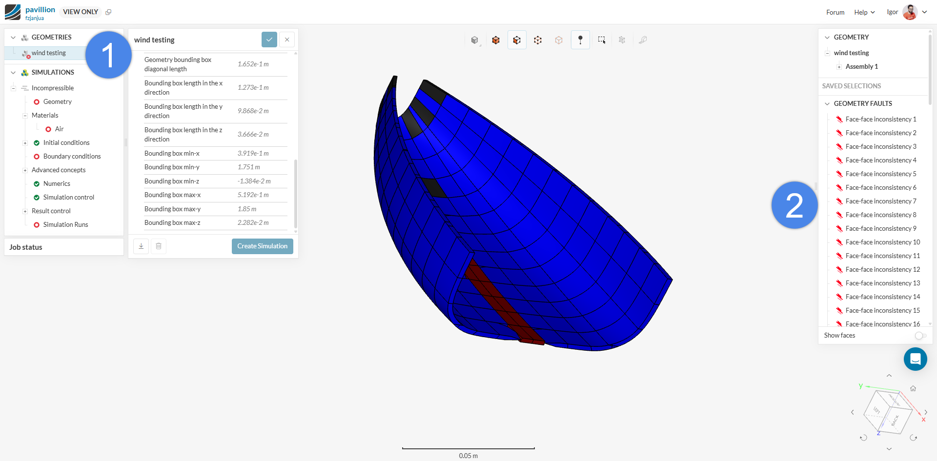
It says there is an issue with the model but doesn’t explain what the issue is.
I’m not sure if you can access the model here: https://www.simscale.com/workbench/?pid=1678054982729540863&mi=spec%3A643927f0-4516-4e67-be47-b389514c7d8b%2Cservice%3ASIMULATION%2Cstrategy%3A1&ps=domain

