Step-by-Step Tutorial: Homework of Session 3 - Level 2

Hi Milad and collegues,

I’m having troubles uploading the .csv source. Every time that I try to upload it just doesn’t do it, I chose the file and click on upload, the message of uploading appears but then the “Source” space looks empty, no file uploaded. Any help with this maybe? I didnt have this problem for level 1.
It is possible to have more time to finish the homeworks?

Cheers,

David

Also, seems like none of my simulated drops reach the platform.
Any ideas?

-Juhana

Hello Guys,

@ragemandav @Juhana @nanes

I will take a deeper look at your problems after the webinar. We will therefore extend the submission deadline till tomorrow 4PM.

Cheers,

Milad

Hey,

here are my project links:
https://platform.simscale.com/?publiclink=1e6dc2b9-7ba5-48e4-9ce3-96d8a6a7c2cc
https://platform.simscale.com/?publiclink=3f82a224-2693-440d-8cc1-9a5bc5a7ed9b

-Juhana

Thank you Milad for your prompt response.

I am just verifying.

Greetings
Alex

Thank you Milad!

Hi there

Please note also that there is written 0.01 mm mesh refinement for the floor, while the picture shows only 0.1 mm for the floor, creating a finer mesh, this could maybe cause each simulation run to take up a bit more space …

I did my simulations with 0.01 mm mesh for the floor. Homework 3 takes up 8 gigs of space for each level, so I exceeded my space limit as well … However, all simulations seemed to finish, probably because they were started simultaenously.

Hi @Juhana ,
the same thing happened to me. Guess you did everything according to the step-by-step instruction. Maybe the Excel-Files were not correct. Did the homework one week ago so I cannot remember every possible parameter that may influence this outcome :smile:

Cheers,

Jousef

Hi @Juhana,

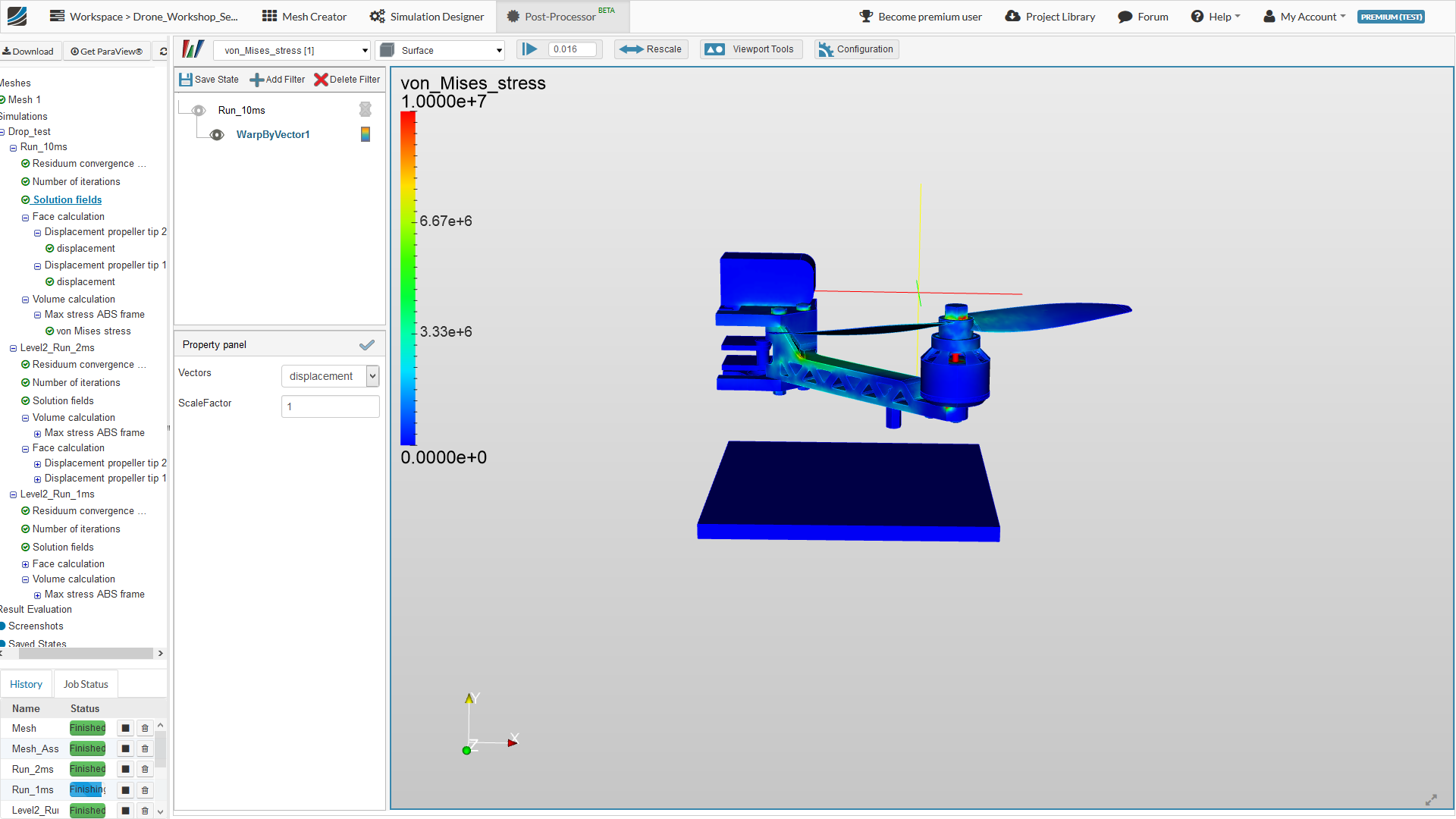
You are looking at the final time step (0.016). At this point the drone has hit the floor and has bounced back up into the air.

Notice on the blade tip plot, the blade tip is almost 50mm above its lowest point. contact actually happens around 0.01 seconds. After you apply the WarpbyVector filter, go to the first time step and then press the play button. that will animate all the time steps so you can see whats going on.

I hope this helps,
Christopher

Hey @cjquijano. I absolutely forgot to think about that :smiley: (has been a tough day :wink: )

Cheers,

Jousef

Oh man, I feel a bit silly now.
Never came to my mind that it could bounce back up.

Oh well, live and learn.
Still need that storage space though for the last run.

-Juhana

Hi @ragemandav @Juhana @nanes,

In the case you are still not able to start the last run of homework two please submit your homework as it is. I would also ask you to send me a short memo via email.

Cheers,

Milad